{{ 'fb_in_app_browser_popup.desc' | translate }} {{ 'fb_in_app_browser_popup.copy_link' | translate }}

{{ 'in_app_browser_popup.desc' | translate }}

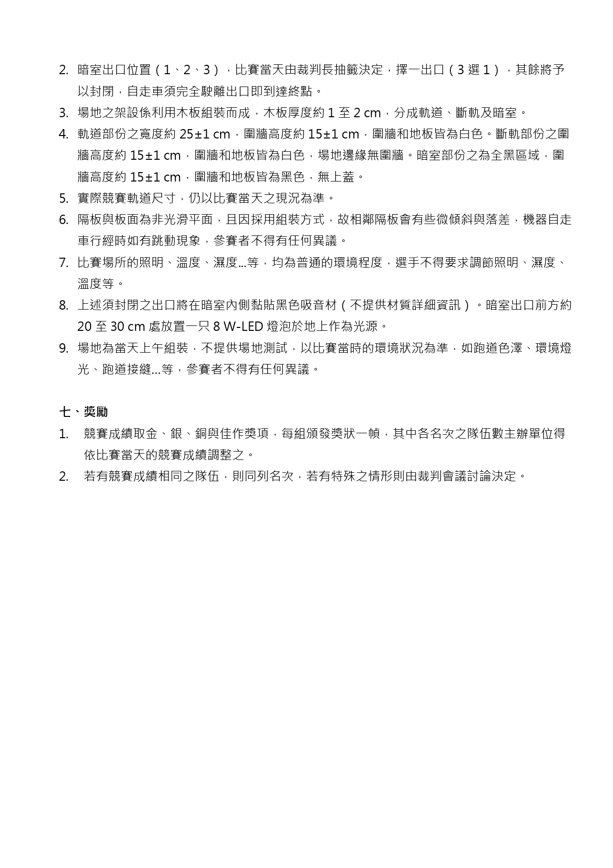
全網含稅價,會員享有滿額免運優惠!歡迎公司及學校大量採購洽詢,由專人提供報價服務|歡迎加入@LINE

你的購物車是空的
{{ (item.variation.media ? item.variation.media.alt_translations : item.product.cover_media.alt_translations) | translateModel }} {{ (item.variation.media
                    ? item.variation.media.alt_translations
                    : item.product.cover_media.alt_translations) | translateModel
                }}
{{ 'product.bundled_products.label' | translate }}
{{ 'product.bundle_group_products.label' | translate }}
{{ 'product.buyandget.label' | translate }}
{{ 'product.gift.label' | translate }}
{{ 'product.addon_products.label' | translate }}
{{item.product.title_translations|translateModel}}
{{ field.name_translations | translateModel }}
  • {{ childProduct.title_translations | translateModel }}

    {{ getChildVariationShorthand(childProduct.child_variation) }}

{{ 'product.set.open_variation' | translate }}
  • {{ getSelectedItemDetail(selectedChildProduct, item).childProductName }} x {{ selectedChildProduct.quantity || 1 }}

    {{ getSelectedItemDetail(selectedChildProduct, item).childVariationName }}

{{item.variation.name}}
{{item.quantity}}x NT$0 {{ item.unit_point }} 點
{{addonItem.product.cover_media.alt_translations | translateModel}}
{{ 'product.addon_products.label' | translate }}
{{addonItem.product.title_translations|translateModel}}
{{addonItem.quantity}}x {{ mainConfig.merchantData.base_currency.alternate_symbol + "0" }}
迷宮競速賽/循跡競速賽 規則說明

迷宮競速賽/循跡競速賽 規則說明

近期比賽資訊
11/22 南臺科技大學
11/29 臺北城市科技大學


{{shoplineProductReview.avg_score}} {{'product.product_review.stars' | translate}} | {{shoplineProductReview.total}} {{'product.product_review.reviews' | translate}}
{{amazonProductReview.avg_rating}} {{'product.product_review.stars' | translate}} | {{amazonProductReview.total_comment_count}} {{'product.product_review.reviews' | translate}}
數量 組合數量
加入追蹤清單
一次最大商品購買數量限制為 99999
該數量不適用,請填入有效的數量。
售完

商品存貨不足,未能加入購物車

您所填寫的商品數量超過庫存

{{'products.quick_cart.out_of_number_hint'| translate}}

{{'product.preorder_limit.hint'| translate}}

每筆訂單限購 {{ product.max_order_quantity }} 件

現庫存只剩下 {{ quantityOfStock }} 件

若想購買,請聯絡我們。
加入追蹤清單
商品描述
了解更多
送貨及付款方式
顧客評價





這個商品沒有更多資訊。

送貨方式

  • 郵寄掛號 (會員滿千免運;未滿一千元須加運費65元)
  • 順豐速運 (運費130元)
  • 7-11 取貨付款 (運費60元)
  • 7-11 純取貨 (運費60元)
  • 全家 取貨付款 (運費60元)
  • 全家 純取貨 (運費60元)
  • 面交自取

付款方式

  • 銀行轉帳 (請於3日內匯款完成)
  • 信用卡 (金額需要滿三千元才能使用)
  • 全家 取貨付款
  • 7-11 取貨付款
  • 面交付款
{{'product.product_review.no_review' | translate}}

相關產品