{{ 'fb_in_app_browser_popup.desc' | translate }} {{ 'fb_in_app_browser_popup.copy_link' | translate }}
{{ 'in_app_browser_popup.desc' | translate }}
{{ childProduct.title_translations | translateModel }}
{{ getChildVariationShorthand(childProduct.child_variation) }}
{{ getSelectedItemDetail(selectedChildProduct, item).childProductName }} x {{ selectedChildProduct.quantity || 1 }}
{{ getSelectedItemDetail(selectedChildProduct, item).childVariationName }}
貨號:SSO0215
商品存貨不足,未能加入購物車
您所填寫的商品數量超過庫存
{{'products.quick_cart.out_of_number_hint'| translate}}
{{'product.preorder_limit.hint'| translate}}
每筆訂單限購 -1 件
{{'products.quick_cart.quantity_of_stock_hint'| translate : {message: quantityOfStock} }}
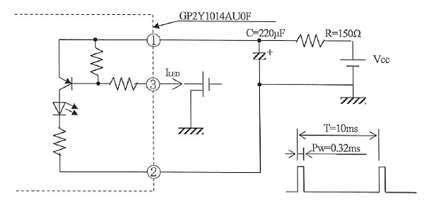
GP2Y1010AU0F 已經於 2014年停產版本,市面上現有流通的庫存品,最新版本是GP2Y1014AU0F,夏普光學灰塵感測器( GP2Y1014AU0F )在檢測非常細的顆粒,如香煙煙霧,是特別有效的,並且是常用的空氣淨化器系統。該裝置中,一個紅外發光二極體和光電電晶體,對角佈置成允許其檢測到在空氣中的灰塵反射光。該傳感器具有極低的電流消耗(最大20mA,11毫安培典型的),可以搭載高達7VDC的感測器。輸出的是一個類比電壓正比於所測得的粉塵濃度,敏感性為0.5V/0.1mg/m3。
日本夏普SHARP 原產灰塵感測器 GP2Y1014AU,比上代GP2Y11010AU精度提15%,在一致性上可以和PM2.5雷射感測器對比,可測量0.8微米以上的微小粒子,感知煙草產生的煙氣和花粉、房屋粉塵等,體積小、重量輕、便於安裝。
GP2Y1014AU0F 是一款光學空氣品質感測器,設計用來感測空氣中的塵埃粒子,其內部對角安裝紅外線發光二極體和光電晶體,使其能夠探測空氣中塵埃反射光,即使非常細小的如煙草煙霧顆粒也能夠被檢測到,通常應用在空氣淨化系統中。








