{{ 'fb_in_app_browser_popup.desc' | translate }} {{ 'fb_in_app_browser_popup.copy_link' | translate }}
{{ 'in_app_browser_popup.desc' | translate }}
{{ childProduct.title_translations | translateModel }}
{{ getChildVariationShorthand(childProduct.child_variation) }}
{{ getSelectedItemDetail(selectedChildProduct, item).childProductName }} x {{ selectedChildProduct.quantity || 1 }}
{{ getSelectedItemDetail(selectedChildProduct, item).childVariationName }}
貨號:CEE0019
商品存貨不足,未能加入購物車
您所填寫的商品數量超過庫存
{{'products.quick_cart.out_of_number_hint'| translate}}
{{'product.preorder_limit.hint'| translate}}
每筆訂單限購 {{ product.max_order_quantity }} 件
現庫存只剩下 {{ quantityOfStock }} 件
ESP-12N wifi模組,已通過CE/FCC/RoHS權威機構認證
**注意產品默認AT固件,如需要另外燒錄自己的固件在燒錄的時候選擇DIO燒錄**
ESP -12N 模組核心處理器採用晶片 ESP8266EX 。該晶片在較小尺寸封裝中集成了業界領先的Tensilica's L106 低功耗32 位微型MCU ,帶有16 位精簡模式,主頻支持 80 MHz 和160 MHz ,支持RTOS 。ESP8266EX 擁有完整的 Wi-Fi 網絡功能,既能夠獨自運行,也可以作為從機搭載於其他主機 MCU 運作 。當ESP8266EX 獨自運行時,能夠直接從外接 Flash 中啟動。內置的緩衝存儲器有利於提升系統性能,並且優化存儲系統。此外 ESP8266EX 只需通過SPI/SDIO 接口或 I2C/UART 即可作為 Wi-Fi 適配器,應用到基於任何微控制器的設計中。
ESP-12N 模組支持標準的IEEE802.11 b/g/n/e/i 協議以及完整的TCP/IP 協議棧。用戶可以使用該模組為現有設備添加聯網功能,也可以構建獨立的網絡控制器。
ESP-12N 模組以低成本提供大實用性,為Wi-Fi 功能嵌入其他系統提供無限
應用






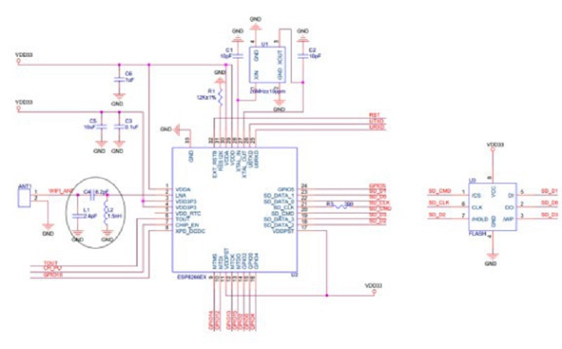
模塊小系統電路圖如下:
注:
( 1 )供電電壓為直流3.3V ;
( 2 )Wi-Fi 模組IO 大的輸出電流為12mA ;
( 2 )Wi-Fi 模組NRST 管腳低電平有效;EN 使能管腳高電平有效;
( 4 )Wi-Fi 模組進入升級模式:GPIO0 處於低電平,然後模組復位上電;Wi-Fi 模組進入正常工作模式:GPIO0 處於高電平,模組復位上電。
( 5 )Wi-Fi 模組的RXD 接外部MCU 的TXD ,Wi-Fi 模組的TXD 接外部MCU 的RXD ;
注意!產品默認AT固件,如需要另外燒錄自己的固件在燒錄的時候選擇DIO燒錄